正妹
学校主页
主页
正妹 概况
正妹 简介
正妹 领导
组织机构
师资队伍
教师风采
博士生导师
博士后
人才培养
本科生教育
研究生教育
科学研究
科研项目
科研获奖
学科建设
重点学科
党建工作
规章制度
理论建设
党建活动
学团工作
学团组织
规章制度
学团活动
评奖评优
考研就业
学生资助
人才招聘
统计咨询中心
咨询中心介绍
组织架构
案例库
统计科普
精彩课程
课程资源
教师端
学生端
主页
>
人才培养
>
本科生教育
>
正文
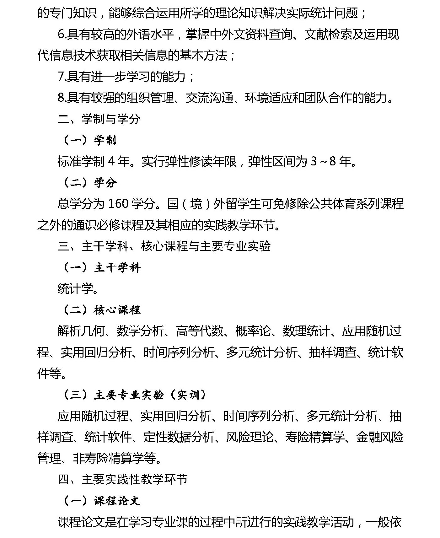
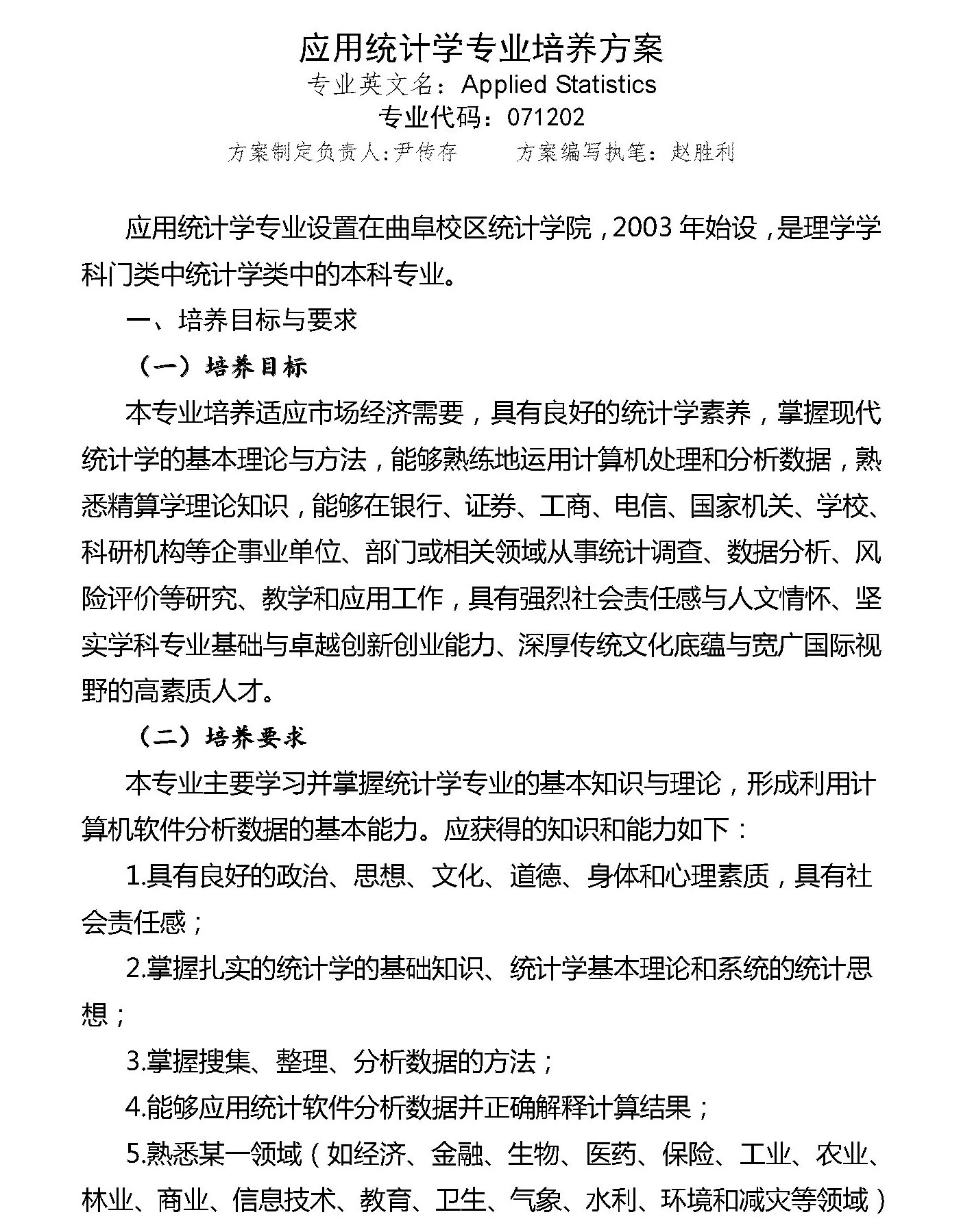
应用统计学-2017年人才培养方案
发布时间:2018-06-14
文章来源:
浏览次数:
关闭
打印
责任编辑:浩庆波
上一篇:
·
应用统计学-2017年人才培养方案修订指导性教学计划表
下一篇:
·
统计学-2017年人才培养方案修订指导性教学计划表
附件【
应用统计学-2017年人才培养方案.pdf
】已下载
次
友情链接